


How might promote social connectedness for university graduate students?
How might we integrate different forms of communication channels to make sure the connection is solid and personal?

At the beginning of the project, I chose the direction in student involvement and did some background research about student groups, interests, and online-offline methods on campus. Based on that, I concluded that the problem that I am addressing is an IxD problem and came up with 4 possible solutions.
Four Possible Solutions/Tools:
After settling the topic and problem that I was working on, I analyzed the problem from different perspectives. Using Maslow’s hierarchy of needs, we can see that my solution focuses on satisfying the needs on the higher levels of human need.Also, using convergent and divergent thinking, I first doubled the possible solutions to 8 tools, then narrowed them down to the final 3 gradually.

In the need-finding process, we conducted interviews individually and shared thoughts with students who have similar topics. I formed the interview protocol with other students and conducted 3 individual interviews, gathered notes, and analyzed them.
Key interview scripts and findings:
Eugenia Yang 3:27
If you are, like, for example, joining the club, would you seek gaining professional knowledge or establishing social connections?
Qingyuan 3:42
with this I'm just going to make friends like before when I first got into college I know many people that are doing the same thing so just looking for here
Eugenia Yang 4:03
and there like any other difficulties in your life process join our organizations
Qingyuan 4:15f
or this, it's fairly easy because I just searched out online and just tapped to join. And that's what is really easy compared to the other one. They're like having different jobs for each person. Like depending on the major and what you're good at. So when I cannot have the ability to do all the other parts I just cannot. I don't know.

In this part, I took the hobby photography as an example, and analyzed 5 competitors in different categories.


Correspondingly, I sketched out the 8 possible solutions.

According to previous user research findings, I make the primary persona, Jiayi, secondary persona Helga and Tyler, and anti-persona Amy.

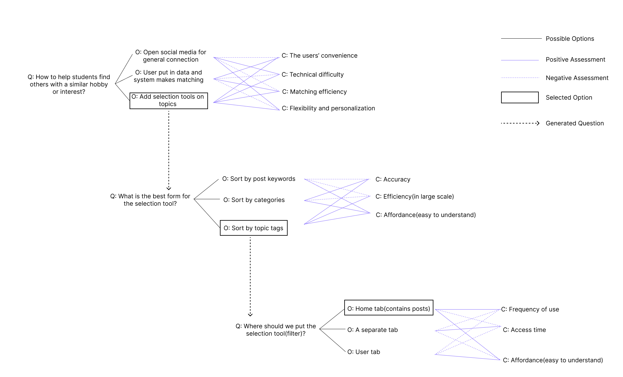
To decide: How to help students find others with a similar hobby or interest?


A example scenario for persona Helga.

In the story mapping of each user, we can find the common path, which will be the focus and main part of the prototype.


First Feature: See posts


First Schedule meetings
3rd Feature: Talk to others
